Прецизионный усилитель LT1881 компании Analog Devices
К современному контрольно-испытательному оборудованию, а также различной измерительной технике предъявляются повышенные требования в плане обеспечения точности выходного сигнала. Как правило, в таких устройствах необходимо усилить слабый входной сигнал, который подается с датчика, при этом усиленный выходной сигнал должен максимально точно повторять форму входного сигнала без искажений и помех. Для этих целей использование операционных усилителей общего назначения неприемлемо вследствие их не очень больших коэффициентов усиления, немалых напряжений смещения нуля, относительно больших уровней шумов и малых входных сопротивлений. Всех этих недостатков лишены прецизионные операционные усилители, которые являются рациональным выбором для решения таких задач. В некоторых случаях помимо высокого коэффициента усиления, малых значений напряжения смещения, дрейфа нуля и входного тока требуется широкий диапазон питающего напряжения и выход rail-to-rail, при котором выходной сигнал может изменяться во всем диапазоне напряжения питания. Зачастую такие требования сопровождаются желанием использовать недорогие компоненты. Всем этим требованиям могут удовлетворить прецизионные усилители LT1881 компании Analog Devices. LT1881 представляют собой 2-канальный прецизионный усилитель с напряжением питания от 2,7 В до 36 В и выходом rail-to-rail. Так, выходное напряжение усилителя может изменяться в диапазоне от (–Uпит + 40 мВ) до (+Uпит – 220 мВ), что делает данный усилитель оптимальным решением для работы в низковольтных устройствах с однополярным источником питания, например, в устройствах с батарейным питанием. Хотя выходной сигнал может изменяться практически во всем диапазоне питающего напряжения, входной каскад ограничен диапазоном от (–Uпит + 1 В) до (+Uпит – 1 В). При выходе из данного диапазона коэффициент усиления может уменьшиться до 0, однако опрокидывание фазы не произойдет. Усилитель LT1881 характеризуется очень низким входным током смещения, максимальное значение которого составляет 200 пА. Это позволяет поддерживать высокую точность при использовании источников с высоким сопротивлением. Таких низких входных токов смещения удалось добиться благодаря применению встроенной схемы компенсации. Также за счет этого токи смещения неинвертирующего и инвертирующего входов являются некоррелированными. Но в данном случае не нужно пытаться сбалансировать входные сопротивления на каждой входной линии, как это обычно рекомендуется для большинства усилителей. Чтобы минимизировать суммарную ошибку цепи, сопротивление на каждом входе должно быть как можно меньше. Инвертирующие и неинвертирующие входные линии усилителя LT1881 имеют встроенную защитную цепь. На входах предусмотрена защита от электростатического разряда для предотвращения повреждений при работе с этими компонентами во время пайки, испытаний и т.п. Транзисторы на входах также имеют ограничивающие резисторы для защиты от перепадов входного напряжения до 10 В. Короткие переходные процессы выше этого уровня также будут допустимы. Если на входах предполагается появление дифференциального напряжения выше 10 В, то для защиты усилителя следует использовать внешние ограничивающие резисторы. Также данные усилители имеют очень малое напряжение смещения, максимальное значение которого составляет 50 мкВ, а дрейф напряжения смещения не превышает 0,8 μV/°C. Все это наряду со сверхмалым током смещения позволяет использовать их в составе высокоточных измерительных систем и инструментальных усилителей, способных работать в зашумленных помехами средах. Кроме того, благодаря расширенному диапазону рабочих температур от –55 °C до 125 °C усилитель LT1882MP может применяться в высокотемпературных приложениях. Одним из применений, где компоненты LT1881 могут стать оптимальным вариантом для усиления слабых сигналов с датчиков в зашумленных средах, являются схемы усиления сигналов с термопар и мостов Уитстона. На рисунке 1 показан пример использования LT1881, работающего в составе питаемого напряжением +3,3 В высокоточного цифрового термометра, способного измерять температуру в пределах от –50 °C до 600 °C. Здесь LT1881 усиливает слабый сигнал с моста Уитстона, в одном из плечей которого используется термометр сопротивления (RTD), обозначенный как RT. Усиленный сигнал затем поступает в цифровую систему сбора данных LTC1287, в основе которой лежит 12-разрядный АЦП.
![]() |
| Рисунок 1. Применение LT1881 в составе цифрового термометра. |
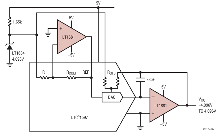
Также данные усилители могут применяться совместно с ЦАП для формирования выходного сигнала и обеспечения опорного напряжения. На рисунке 2 представлена такая схема совместной работы 16-разрядного ЦАП LTC1597 и LT1881. Сам ЦАП питается лишь напряжением +5 В, а второй операционный усилитель в составе LT1881, питаемый напряжением ± 5 В, инвертирует опорное напряжение +5 В с использованием внутренних прецизионных резисторов ЦАП, формируя тем самым отрицательное опорное напряжение, позволяющее в свою очередь формировать на выходе ЦАП биполярные сигналы. Первый усилитель в составе LT1881 обеспечивает на выходе преобразование «ток-напряжение» и работает в качестве выходного буфера.
![]() |
| Рисунок 2. Совместная работа ЦАП LTC1597 и усилителей LT1881. |
Прецизионный усилитель LT1881 компании Analog Devices сочетают в себе высокий коэффициент усиления, малые значения напряжения и тока смещения, низкий уровень шума, широкий диапазон питающего напряжения и выход rail-to-rail. Эти усилители благодаря сверхмалым входным токам смещения, напряжениям смещения и дрейфу отлично зарекомендовали себя для применения в высокоточных измерительных системах.
Прецизионные выпрямители на ОУ
Во многих устройствах обработки аналоговых сигналов, например, в измерительных схемах, необходимо выделение либо составляющих только одной полярности (однополупериодное выпрямление), либо определение абсолютного значения сигнала (двухполупериодное выпрямление). Эти операции могут быть реализованы на пассивных диодно-резистивных цепях, но значительное прямое падение напряжения на диодах (0,5 – 1 В) и нелинейность его вольт-амперной характеристики вносят в этом случае значительные погрешности, особенно при обработке слабых сигналов. Применение ОУ позволяет в значительной степени ослабить влияние реальных характеристик диодов.
Однополупериодные выпрямители. Схемы однополупериодных выпрямителей, приведенные на рис. 28, отличаются друг от друга передаваемой волной входного сигнала (положительной или отрицательной) и знаком коэффициента передачи (инвертирующие и неинвертирующие). Неинвертирующие однополупериодные выпрямители имеют более высокое входное сопротивление, чем инвертирующие. В инвертирующем выпрямителе диод VD1 открывается на соответствующей полуволне сигнала, обеспечивая его передачу на выход с коэффициентом, определяемым отношением резисторов R1 и R2. Диод VD2 смещен при этом в обратном направлении. Неинвертирующий выпрямитель при передаче попускаемой полуволны работает примерно также, однако их функционирование в режиме отсечки существенно различается.
Рис. 28. Схемы однополупериодных выпрямителей
Как в инвертирующем, так и в неинвертирующем выпрямителях диод VD2 введен для повышения их быстродействия. Если исключить этот диод, то в режиме отсечки ОУ входит в состояние насыщения.
При переходе в режим пропускания ОУ сначала должен выйти из насыщения, а затем его выходное напряжение будет достаточно долго нарастать до уровня открывания диода VD1. Введение диода VD2предотвращает насыщение ОУ и ограничивает перепад его выходного напряжения при смене полярности входного сигнала. В неинвертирующей схеме диод VD2 обеспечивает ограничение выходного напряжения ОУ путем замыкания его выхода на землю, поэтому ОУ должен допускать короткое замыкание на выходе в течение неограниченного времени. Кроме того, в неинвертирующей схеме операционный усилитель должен иметь большое допустимое дифференциальное входное напряжение и малое время восстановления из режима ограничения выходного тока.
Существенным недостатком представленных выше схем является их высокое выходное сопротивление, имеющее, к тому же, нелинейный характер.
Двухполупериодные выпрямители. Наиболее просто реализуются прецизионные двухполупериодные выпрямители с незаземленной нагрузкой, например, стрелочным миллиамперметром. Схема такого устройства приведена на рис. 29. Здесь операционный усилитель служит в качестве управляемого по напряжению источника тока. Поэтому выходной ток не зависит от падения напряжения на диодах и сопротивления нагрузки Rн.
Рис. 29. Двухполупериодный выпрямитель с незаземленной нагрузкой
Мостовая схема выпрямляет обе полуволны входного сигнала, при этом выпрямленный ток протекает через нагрузку:
Эта схема не требует согласования резисторов и имеет высокое входное сопротивление.
Простейшая схема двухполупериодного выпрямителя с заземленной нагрузкой приведена на рис. 30а. Здесь используется дифференциальное включение ОУ.
Рис. 30. Двухполупериодный выпрямитель с заземленным диодом
Положительная полуволна входного напряжения запирает диод, в результате чего схема работает в режиме неинвертирующего усилителя с коэффициентом передачи, равным единице и Uвых = Uвх. Отрицательная полуволна открывает диод. Если бы прямое падение напряжение на диоде было равно нулю, то схема работала бы в режиме инвертирующего усилителя с единичным коэффициентом и Uвых=–Uвх. Схема очень проста, но из-за неравенства нулю прямого напряжения на диоде последнее равенство выполняется с большой погрешностью.
Точность можно повысить, если в схеме на рис. 30а заменить диод VD1 моделью идеального диода на ОУ2 (рис. 30б). Здесь при положительной полуволне входного сигнала выходное напряжение ОУ2 будет отрицательным, в результате чего диод VD1 закроется, а VD2 откроется. Выход усилителя ОУ2 будет соединен с общей точкой практически накоротко, и цепь обратной связи усилителя разомкнута. Усилитель ОУ1 работает в режиме неинвертирующего повторителя. При отрицательной полуволне входного сигнала диод VD1 открыт, а диод VD2 закрыт. Цепь обратной связи ОУ2 замкнута через открытый диод VD1, поэтому напряжение между входами ОУ2, а стало быть и на неинвертирующем входе ОУ1, близко к нулю. Тогда усилитель ОУ1 работает в режиме инвертирующего повторителя.
Схема на рис. 30б довольно проста, но имеет разное входное сопротивление для положительных и отрицательных сигналов и требует согласования резисторов R1. Усилитель ОУ2 должен допускать короткое замыкание выхода и большое дифференциальное напряжение.
Лучшие характеристики имеет схема, приведенная на рис. 31, в которой применено инвертирующее включение операционных усилителей. Схема включает сумматор на ОУ2 и однополупериодный выпрямитель на ОУ1 (см. левую нижнюю схему на рис. 28).
Рис. 31. Схема выпрямителя, в которой ОУ работают в линейном режиме
Прежде всего рассмотрим принцип работы ОУ1. При положительном входном напряжении он работает как инвертирующий усилитель. В этом случае напряжение U2 отрицательно, т.е. диод VD1 проводит, а VD2 закрыт, поэтому U1 = –Uвх. При отрицательном входном напряжении U2 положительно, т.е. диод VD1 закрыт, а VD2 проводит и замыкает цепь отрицательной обратной связи усилителя, которая препятствует насыщению усилителя ОУ1. Поэтому точка суммирования остается под нулевым потенциалом. Поскольку диод VD1 закрыт, напряжение U1 также равно нулю. Справедливы соотношения:
Подключение сумматора на ОУ2 обеспечивает двухполупериодное выпрямление. Сумматор формирует напряжение
Учитывая формулу (35), получаем:
Это и есть искомая функция двухполупериодного выпрямителя.
Достоинством рассмотренной схемы является равное входное сопротивление для разных полярностей входного сигнала и отсутствие синфазного напряжения на входах усилителей. Недостаток – необходимость согласовывать большее число резисторов, чем в схеме на рис. 30б.
Прецизионные операционные усилители

Операционные усилители представляют собой многоуровневые дифференциальные усилители постоянного тока, характеризующиеся очень большим дифференциальным усилением напряжения, чаще всего предназначены для работы с внешней цепью обратной связи, которая определяет основные свойства всей системы.
Как правило операционные усилители имеют симметричные входы и асимметричные выходы и очень низкое выходное сопротивление. Они характеризуются линейностью и низкими предельными частотами.
Операционные усилители состоят из нескольких десятков транзисторов, а их характеристики могут варьироваться в широких диапазонах, в зависимости от их модельного ряда и сферы применения.
Операционные усилители предназначены для дискретных или интегральных схем. Название операционный усилитель имеет исторические корни, так как этот тип схемы был разработан для аналоговых компьютеров времен Второй мировой войны.
Операционные усилители получили широкое применение и в настоящее время выпускаются в виде монолитных микросхем. Высокая универсальность в использовании основных свойств операционных усилителей, дает возможность применять их в различных устройствах и электронных системах, а также обеспечивать их массовое, рентабельное производство, низкую цену и великолепные рабочие характеристики.
Гарантийный срок работы для поставляемых нашей компанией операционных усилителей составляет 2 года, что подкрепляется документами соответствия качества.
Окончательная цена на операционные усилители зависит от количества, сроков поставки, производителя, страны происхождения и формы оплаты.
| Прецизионные операционные усилители | ||||||
| Фото | Серия | Цена | Тип | Корпус | Даташит | Размеры,мм |
![]() |
OP284FSZ SO8-150-1.27 | по запросу | ||||





Расшифровка маркировки операционного усилителя:
| OPA627 | BP | PDIP8 |
| OPA627 | – | серия. |
| BP | – | модификация операционного усилителя. |
| PDIP8 | – | тип корпуса. |
Комментарии к продукции, отзывы:

Геннадий 10.09.2020 в 19:51
Требуется AD820ARZ 40 шт.Есть в наличии?

11.09.2020 в 09:43
Вопрос, связанный с покупкой Вы можете направить на электронную почту или через Корзину с указанием маркировки и количества, или необходимо позвонить в офис, чтобы мы могли Вам ответить. Это поле для обсуждения технических особенностей продукции.

Дмитрий 28.12.2020 в 12:08
Добрый день. В каком виде осуществляется поставка TRS-08? И можно ли заказать еще дополнительно, пеналы для них?

28.12.2020 в 16:10
Добрый день. Пеналы поставляются отдельно. По вопросу покупки Вы можете отправить запрос на электронную почту или через Корзину с указанием маркировки и количества, или необходимо позвонить в офис, чтобы мы могли Вам ответить. Это поле для обсуждения технических особенностей продукции.

Денис 15.09.2021 в 19:30
Здравствуйте. Подскажите какие конверторы подойдут для свитча на 8 портов, с poe питанием, который работает от внешнего блока питания на 52v? Используется для ip телефонии.

Юрий 13.01.2022 в 12:23
Добрый день, подойдет такая панелька SCLM-28 TRL-28 для arduino nano?

Владимир 03.06.2022 в 00:19
Драйвер — это не водитель, а привод. Не от слова Driver, а от слова DRIVE — привод, Driver — приводить в действие.

Алёна 16.03.2023 в 15:36
Подскажите сколько циклов сопряжения максимум выдерживает?
ОтменитьОставить комментарий, написать отзыв:
Здесь Вы можете задать уточняющий вопрос о технических особенностях продукции или оставить отзыв о компании.
Также приглашаем Вас участвовать здесь в обсуждении вопросов по электротехнике и электронике, делиться своим опытом, знаниями, высказывать своё мнение, точку зрения.
Коммерческие запросы отправляйте через корзину или на электронную почту (не сюда).
Рекомендуем посмотреть:











Теги: amplifier, операционный усилитель, схема операционного усилителя, работа операционного усилителя, питание операционных усилителей, операционный усилитель принцип, операционный усилитель принцип работы, включение операционного усилителя, характеристики, операционного усилителя, operational amplifier, прецизионный усилитель, интегральный таймер, усилитель rail to rail, прецизионные операционные усилители, быстродействующие операционные усилители, прецизионный таймер, dip, ne555, 555 таймер, dip8, so8, схемы на ne555, микросхема ne555, генератор на ne555, dip 8, ne555 генератор импульсов, таймер ne555, opa627, ad712, opa627bp, op27, ad820, op284, op284fsz, op27gpz, ad820arz. Купить оптом и в розницу, доставка по России ТК «Деловые Линии» и «СДЭК» — Москва (МСК), Санкт-Петербург (СПБ), Екатеринбург (ЕКБ), Новосибирск, Нижний Новгород, Ростов-на-Дону, Воронеж, Челябинск, Казань, Пермь, Краснодар, Уфа, Красноярск, Самара, Саратов, Омск, Ярославль, Чебоксары, Ставрополь, Рязань, Ижевск, Пенза, Тула, Томск, Иркутск, Тюмень, Калининград, Киров, Тольятти, Брянск, Волгоград, Новокузнецк, Тверь, Смоленск, Барнаул, Калуга, Владивосток, Кемерово, Липецк, Ульяновск, Владимир, Мытищи, Хабаровск, Оренбург, Орёл, Иваново, Курск, Саранск, Белгород, Йошкар-Ола, Мурманск, Тамбов, Великий Новгород, Люберцы, Сургут, Петрозаводск, Астрахань, Кострома, Подольск, Набережные Челны, Сочи, Сергиев Посад, Вологда, Архангельск, Курган, Старый Оскол, Чита, Серпухов, Миасс, Красногорск, Нижний Тагил, Королёв, Магнитогорск, Одинцово, Волжский, Балашиха, Химки, Махачкала, Череповец, Раменское, Псков, Великие Луки, Улан-Удэ, Пушкино, Новочеркасск, Обнинск, Таганрог, Вяземский, Нижневартовск, Северодвинск, Дубна, Арзамас, Пятигорск, Благовещенск, Жуковский, Ивантеевка, Волгодонск, Бийск, Щелково, Фрязино, Бердск, Абакан, Коломна, Рыбинск, Муром, Нальчик, Новороссийск, Сыктывкар, Южно-Сахалинск, Ковров, Долгопрудный, Домодедово, Стерлитамак, Ангарск, Чехов, Ухта, Каменск-Уральский, Котельники, Владикавказ, Ногинск, Братск, Гатчина, Александров, Железногорск, Железногорск, Истра, Павлово, Петропавловск-Камчатский, Ступино, Якутск, Воскресенск, Дмитров, Димитровград, Малоярославец, Саров, Озёрск, Туапсе, Альметьевск, Выборг, Балаково, Северск, Алексин, Магадан, Электросталь, Армавир, Норильск, Лобня, Апатиты, Нефтекамск, Глазов, Ейск, Электроугли, Дзержинск, Кстово, Новомосковск, Сарапул, Комсомольск-на-Амуре, Орск, Нижнекамск, Невинномысск, Нефтеюганск, Клинцы, Видное, Орехово-Зуево, Энгельс, Новоуральск, Лыткарино, Березники, Каменск-Шахтинский, Сафоново, Новочебоксарск, Новый Уренгой, Междуреченск, Кирово-Чепецк, Елец, Салават, Сызрань, Сосновый Бор, Тихвин, Покров, Прокопьевск, Дзержинский, Железнодорожный, Красноармейск, Солнечногорск, Чайковский, Находка, Воркута, Россошь, Луховицы, Наро-Фоминск, Выкса, Всеволожск, Ревда, Усть-Илимск, Белореченск, Дедовск, Клин, Реутов, Руза, Балахна, Уссурийск, Бахчисарай, Ржев, Сортавала, Красноярск, Новорильск
Прецизионный операционный усилитель что это
Существенным недостатком дифференциальных операционных усилителей с неуправляемой сигналом активной нагрузкой является повышенное значение систематической составляющей напряжения смещения нуля, зависящее от погрешности передачи по току применяемого токового зеркала. Особенно существенной эта погрешность получается при использовании в качестве токового зеркала простейших, но наиболее высокочастотных схемотехнических решений. Предложенная в работе обобщенная структура обеспечивает уменьшение абсолютного значения напряжения смещения нуля, а также его температурного и радиационного дрейфа при использовании в схеме токовых зеркал, имеющих коэффициент передачи по току, не равный единице. Результаты компьютерного моделирования в среде PSpice на моделях интегральных транзисторов ФГУП НПП «Пульсар» показали достоинства разработанной структуры в сравнении с классической. Приведена схемотехническая реализация предлагаемой структуры на базе компонентов аналогового базового матричного кристалла АБМК_1_3.

операционный усилитель
напряжение смещения нуля
мультидифференциальный входной каскад
базовый матричный кристалл.
1. Дифференциальный усилитель : пат. 2400925 Рос. Федерация : МПК H03F 3/45 / В.Г. Манжула, Н.Н. Прокопенко, С.А. Морозов; заявитель и патентообладатель Южно-Российский государственный университет экономики и сервиса. № 2009141035/07 ; заявл. 05.11.2009 ; опубл. 27.09.2010, Бюл. № 27.
2. Манжула В.Г. Функционально интегрированная микроэлектронная система защиты на основе быстродействующего датчика температуры // Датчики и системы. – 2012. – № 7. – С. 18-22.
3. Манжула В.Г. Модели, методы и алгоритмы структурно-параметрического синтеза неизбыточных смешанных СФ-блоков // Известия Южного федерального университета. Технические науки. – 2011. – Т. 115. – № 2. – С. 79-87.
4. Манжула В.Г. Моделирование системного уровня процесса обработки информации при синтезе аналоговых сложных функциональных блоков // Системы управления и информационные технологии. – 2010. – № 3 (41). – С. 36-40.
5. Манжула В.Г. Исключение структурной, функциональной и схемотехнической избыточности при синтезе аналоговых систем в корпусе // Научно-технический вестник Поволжья. — 2011. — № 2. — С. 123-127.
6. Patent US 4.415.868, fig.3. Current U.S. Class: 330/294 ; 330/107 One and one half pole audio power amplifier frequency compensation / Gross; William H.: Assignee National Semiconductor Corporation (Santa Clara, CA). — November 15, 1983.

В качестве устройств предварительной обработки информации в современной измерительной и радиоэлектронной аппаратуре используются дифференциальные операционные усилители (ОУ) с неуправляемой сигналом активной нагрузкой (токовым зеркалом), обеспечивающей непосредственное управление буферным усилителем. Такие ОУ имеют одноканальную структуру передачи по цепи общей отрицательной обратной связи, характеризуются меньшими фазовыми искажениями сигнала, более высокими показателями, характеризующими устойчивость ОУ, но до сих пор находили применение только в устройствах с низкими требованиями к стабильности нулевого уровня. Существенным недостатком таких ОУ является то, что они имеют повышенное значение систематической составляющей напряжения смещения нуля (Uсм), зависящей от погрешности передачи по току применяемого токового зеркала. Особенно существенной эта погрешность получается при использовании в качестве токового зеркала простейших, но наиболее высокочастотных схемотехнических решений, для которых .
Анализ и разработка обобщенной архитектуры ОУ
Типичным представителем такого класса ОУ является схема (рисунок 1), представленная в патенте [6], имеющая в качестве цепи нагрузки входных транзисторов

Рисунок 1 – Классический операционный усилитель с неуправляемой сигналом активной нагрузкой
токовые зеркала с несимметричным включением (по отношению к входному каскаду). Схема включает: входной дифференциальный каскад — 1 (VT1, VT2, I1), с первым — 2 и вторым — 3 токовыми выходами; токовое зеркало – 4; буферный усилитель — 5, с входным транзистором VT6; источник тока I7.
На рисунке 2 представлена обобщенная схема предлагаемого операционного усилителя [1].

Основная задача, решаемая в предлагаемом ОУ, состоит в уменьшении абсолютного значения Uсм, а также его температурного и радиационного дрейфа при использовании в схеме токовых зеркал, имеющих коэффициент передачи по току, не равный единице . Такое значение Ki характерно для многих классических токовых зеркал [2-4].
В схему введены второй дифференциальный каскад — 10 (VT23, VT24, I25); токовое зеркало -12; цепи согласования – 15, 16, 17.
Включение дополнительной цепи согласования потенциалов 15 способствует симметрированию режимов работы первого входного дифференциального каскада, повышению стабильности Uсм. В качестве цепи согласования потенциалов 15 могут использоваться резистивно-диодные делители напряжения питания, каскадные усилители и т.п.

Рисунок 2 – Обобщенная схема предлагаемого прецизионного операционного усилителя
Введение второй 16 и третьей 17 цепей согласования потенциалов позволяет еще более снизить Uсм и сформировать заданную амплитуду выходного напряжения ОУ.
В ряде случаев в заявляемом ОУ могут использоваться входы второго входного дифференциального каскада, что позволяет реализовать на его основе так называемые мультидифференциальные ОУ, имеющие большие перспективы применения в микросхемотехнике [5].
Рассмотрим факторы, определяющие систематическую составляющую напряжения смещения нуля (Uсм) в схеме на рисунке 2, т.е. зависящие от схемотехники ОУ.
Если величины источников тока I22 и I25 первого и второго входных дифференциальных каскадов равны 2I0, а источников тока I7 и I14 – величине I0, то токи коллекторов транзисторов VT20, VT21, VT23, VT24 первого и второго входных дифференциальных каскадов определяются соотношениями:

, (1)
где
— ток базы n-p-n транзистора при токе эмиттера
,
— коэффициент усиления по току базы i-го транзистора.
Поэтому выходной ток токового зеркала 12 определяется как

, (2)

где — разность токов на выходе и входе второго 12 токового зеркала.
Токи на входе и выходе первого 4 токового зеркала равны суммам следующих токов

, (3)

. (4)

Так как токовые зеркала 4 и 12 выполнены с использованием идентичных схемотехнических решений, то их токи ошибки одинаковы (). Следовательно, выходной ток токового зеркала 4

. (5)
Поэтому разность токов в узле «А» при его коротком замыкании на эквипотенциальную общую шину равна нулю:

. (6)
Таким образом, в предлагаемом ОУ при выполнении условия (6) уменьшается систематическая составляющая Uсм, обусловленная конечной величиной β транзисторов и его радиационной (или температурной) зависимостью. Как следствие, это уменьшает Uсм, так как разностный ток IΣ в узле «А» создает Uсм, зависящее от крутизны S преобразования входного дифференциального напряжения uвх в выходной ток узла «А»:

, (7)

где — сопротивления эмиттерных переходов входных транзисторов VT20 и VT21 первого входного дифференциального каскада.
Поэтому для схемы на рисунке 2

, (8)

где — температурный потенциал (k – постоянная Больцмана, T – температура, q – заряд электрона) при T=3000К φт»25мВ.

В классическом ОУ , поэтому здесь систематическая составляющая Uсм получается как минимум на порядок больше, чем в предлагаемой схеме.
На рисунке 3 показаны схемы классического (рисунок 3а) и предлагаемого (рисунок 3б) ОУ в среде компьютерного моделирования PSpice на моделях интегральных транзисторов ФГУП НПП «Пульсар» [5].
а)
б) 
Рисунок 3 — Схемы классического (а) и предлагаемого (б) ОУ в среде компьютерного моделирования PSpice на моделях интегральных транзисторов ФГУП НПП «Пульсар»
На рисунке 4 приведены температурные зависимости напряжения смещения нуля сравниваемых схем (рисунок 3).

Рисунок 4 Температурные зависимости напряжения смещения нуля классического и предлагаемого ОУ
Результаты компьютерного моделирования (рисунок 4) схем, представленных на рисунке 3, подтверждают приведенные выше теоретические выводы. Несмотря на существенное уменьшение β транзисторов, предлагаемый ОУ и в этих условиях имеет меньшее напряжение смещения нуля, чем классический ОУ.
На рисунке 5 представлена принципиальная электрическая схема мультидифференциального ОУ, построенная на базе компонентов аналогового базового матричного кристалла АБМК_1_3.

Рисунок 5 Принципиальная электрическая схема мультидифференциального ОУ на базе компонентов АБМК_1_3
Элементам обобщенной схемы прецизионного ОУ (рисунок 2) соответствуют следующие элементы принципиальной схемы (рисунок 5): первый входной дифференциальный каскад 1 – VT20, VT21,VT17, VT18; второй входной дифференциальный каскад 10 – VT23, VT24, VT19, VT22; токовое зеркало 4 – VT8-VT10; токовое зеркало 12 – VT1-VT3; буферный усилитель 5 и цепь согласования 17 – VT6, VT11-VT14, VD5, VD6; цепь запуска – VD2-VD4, R1; узел задания статического режима – VT1-VT3, VT25-VT27, R2 а также источники тока I7 – VT15, I14 – VT16.
Величина тока I0, протекающего в коллекторах транзисторов VT1, VT2, VT26, VT25, VT15-VT19, VT22, определяется соотношением:

, (9)
где S26/S25 – отношение площадей эмиттерных переходов транзисторов VT26 и VT25.
Таким образом, разработанный прецизионный мультидифференциальный ОУ имеет высокие качественные показатели, среди которых необходимо выделить большой статический коэффициент усиления и коэффициент ослабления синфазного сигнала, широкий диапазон рабочих частот и низкий уровень э.д.с. смещения нуля. Предложенная обобщенная схема мультидифференциального ОУ изменяет подход к построению измерительных (инструментальных) средств для достаточно широкого класса инженерных приложений, а разработанная принципиальная схема может использоваться в качестве IP-модуля современных систем на кристалле.
Рецензенты:
Марчук Владимир Иванович, д.т.н., профессор, заведующий кафедрой «Радиоэлектронные системы», ФГБОУ ВПО «ЮРГУЭС», г. Шахты.
Божич Владимир Иванович, д.т.н., профессор, профессор кафедры «Информационные системы и радиотехника», ФГБОУ ВПО «ЮРГУЭС», г. Шахты.


